本网讯 近日,我校植物保护学院江彤教授、蒋磊副教授团队在《Plant Biotechnology Journal》在线发表题为“RD21 enhances resistance to the strawberry vein banding virus by promoting autophagy-mediated degradation of the viral silencing suppressor P6 protein”的研究成果。研究发现森林草莓半胱氨酸蛋白酶FvRD21能破坏草莓镶脉病毒(SVBV)重要致病因子P6的功能,还能诱导自噬途径P6蛋白降解,增强森林草莓对SVBV的抗性,并且外源施用脱落酸(abscisic acid, ABA)可促进这一抗病过程。

自噬是真核生物进化上非常保守的机制,通过降解、循环和再利用细胞质物质维持细胞稳态。自噬不仅参与植物的生长发育过程,也在增强植物抗病原物侵染中发挥关键作用。尽管已有研究表明自噬参与植物与病毒相互作用过程,但植物利用自噬途径诱导双链DNA(dsDNA)病毒编码的致病因子降解的机制在很大程度上仍然未知。

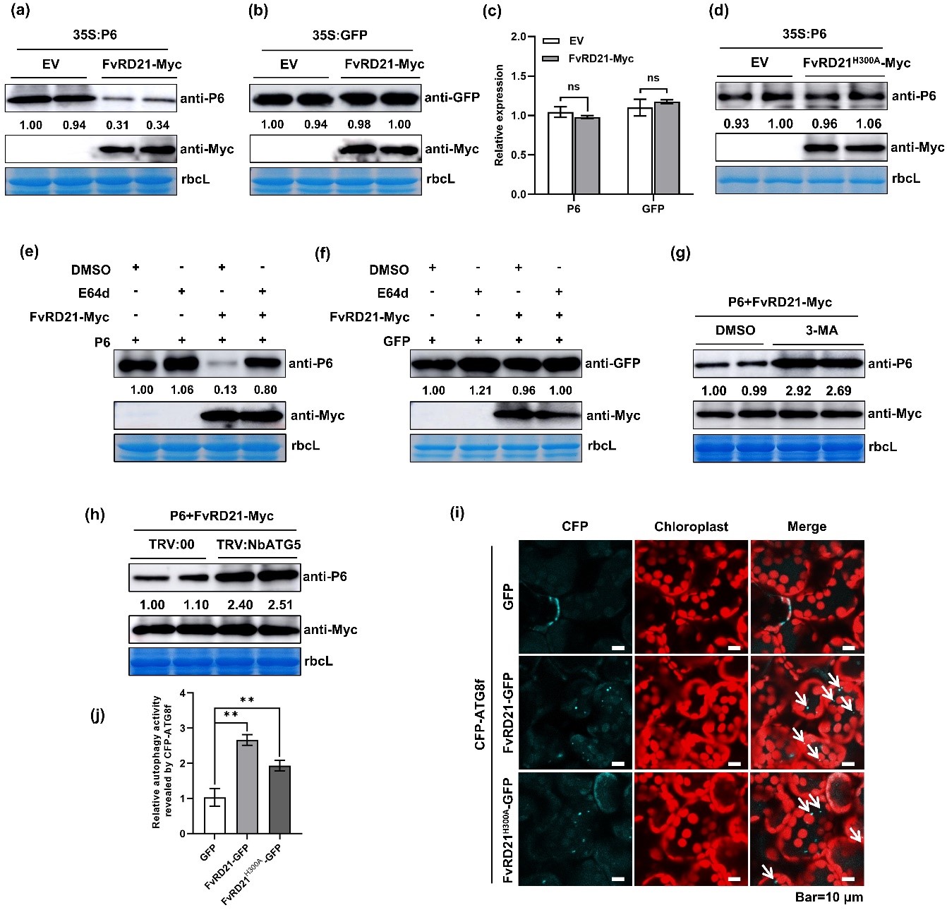
草莓镶脉病毒(strawberry vein banding virus, SVBV)编码的P6蛋白是一个多功能蛋白,作为沉默抑制子能抑制寄主植物基因沉默,促进病毒侵染;也能发挥致病因子功能,引起植物出现症状;还能一种反式激活因子,激活病毒下游基因的表达。本研究发现侵染蔷薇科植物森林草莓引起半胱氨酸蛋白酶FvRD21上调表达,FvRD21蛋白破坏P6蛋白沉默抑制子功能,抑制P6蛋白的致病性。进一步研究证实,FvRD21蛋白还能诱导自噬途径降解P6蛋白,增强森林草莓对SVBV的抗性,并且外源施用脱落酸(abscisic acid, ABA)可促进这一抗病过程。这一成果揭示了植物应对双链DNA(dsDNA)病毒侵染的新机制,为草莓等蔷薇科植物抗病分子育种提供了策略和基因资源。

我校植物保护学院博士研究生杨先初、徐凯和已毕业的硕士研究生冯吉瀛为论文共同第一作者,江彤教授、蒋磊副教授为通讯作者。研究工作得到国家自然科学基金(32472518, 32072386, 32302319)和安徽省高等院校科研基金(2022AH050920)等项目的资助。(文图:杨先初 初审:唐庆峰 复审:郑雪林 终审:曹雷)