考生 | 在校学生 | 教职工 | 校友
数智安农 书记校长信箱 为师生办实事 邮箱 电子资源 旧版回顾
学校概况 院系部门 招生就业 人才培养 师资队伍 科学研究 社会服务 校园服务
EN

科技创新

《Plant Biotechnology Journal》刊发我校宋传奎教授团队发现冷胁迫诱导的(Z)-3-己烯醇等挥发物通过激活Ca2+信号增强茶树抗寒的分子机制

发布日期:2025-09-08 来源:茶树种质创新与资源利用全国重点实验室 点击数:

本网讯 近日,我校茶树种质创新与资源利用全国重点实验室宋传奎教授团队携手中国农业科学院茶叶研究所叶萌研究员,在植物学经典期刊《Plant Biotechnology Journal》发表了题为“Cold stress-induced (Z)-3-hexenol and thymol enhance cold tolerance of tea plants by activating Ca2+ signaling”的研究论文。该研究首次在茶树中建立了叶片原生质体的高频钙检测系统,揭示了钙信号在挥发性有机化合物(VOCs)介导的茶树抗寒响应中的关键作用。基于该系统,鉴定出两种可显著增强茶树耐寒性的VOCs——(Z)-3-己烯醇与麝香草酚,并证明它们通过激活细胞内Ca2+信号提升茶树的抗寒能力。该技术不仅为茶树抗逆机制研究提供了重要工具,也为其他难以稳定转基因的作物开展相关研究提供了可行方案。被筛选出的功能性VOCs成分有望成为作物抗逆育种与绿色防控的新候选小分子,对推动农业可持续发展具有重要意义。

植物释放的VOCs是植物间信息传递的重要分子,可在胁迫预警、抗逆防御和繁殖等过程中发挥核心作用。大量研究显示,邻近植物释放的挥发物可以帮助健康植株提高对低温、干旱等非生物胁迫以及植食昆虫等生物胁迫的抵御能力。过去二十年间,这类信号交流现象在多种物种中被广泛观察到,体现了其重要的生态学功能和意义。然而,许多功能性VOCs的具体作用成分及其抗逆机制仍有待深入解析。

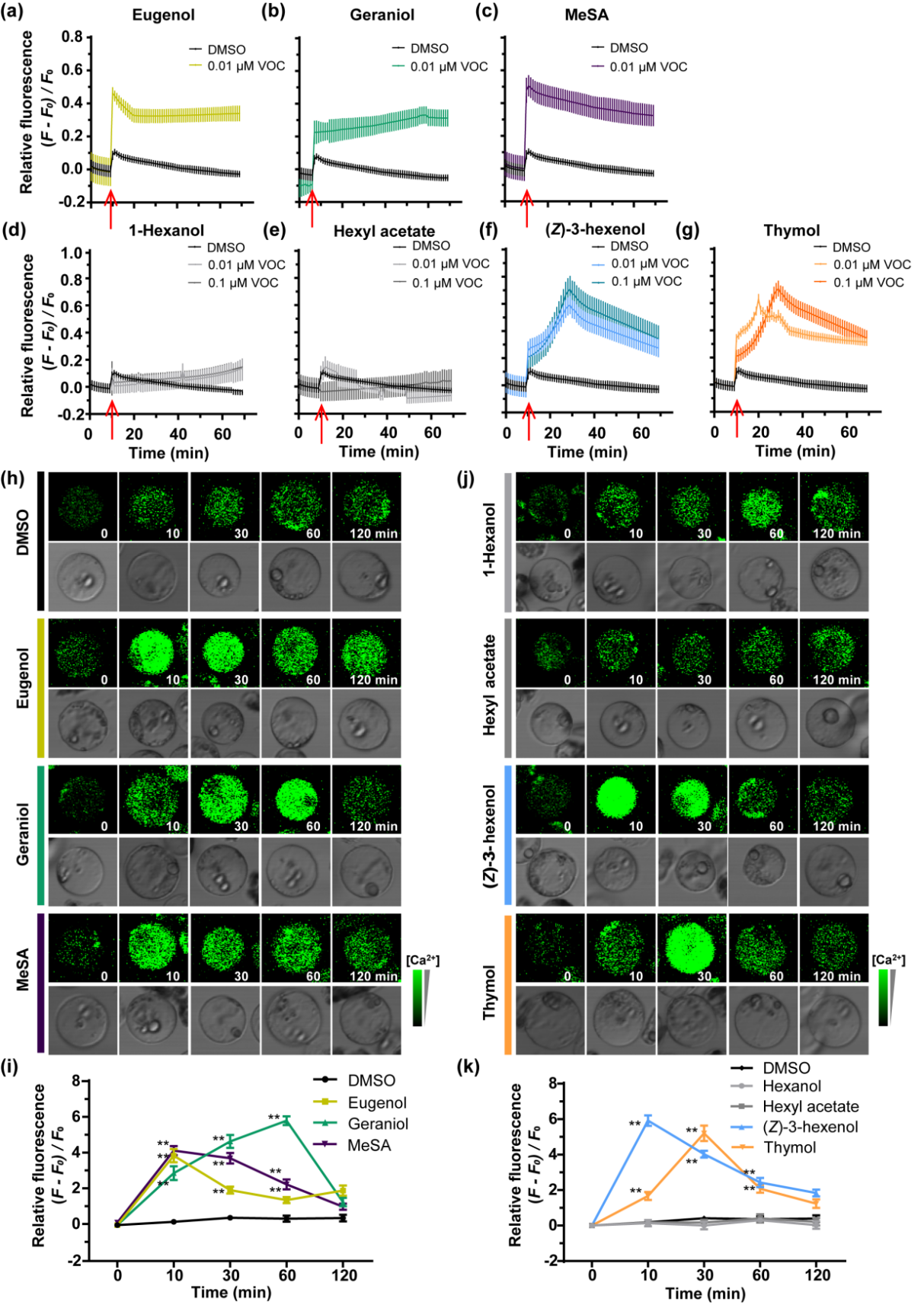
已有研究提示,Ca2+信号在VOCs诱导的防御反应中起着关键作用。部分挥发物能够促使细胞内Ca2+水平上升,并通过上调钙解码蛋白(如CaMs、CMLs、CDPKs、CBLs等)来启动下游信号通路。本研究首次证实,冷诱导的VOCs通过激活细胞内Ca2+信号通路,直接参与并调控茶树的耐寒响应(图1)。此前Aratani等人利用转基因拟南芥与GCaMP3钙传感器,发现某些绿叶挥发物可在拟南芥中诱导细胞内Ca2+的瞬时升高,为研究VOCs的信号机制研究提供了强有力的工具。然而,该转基因荧光成像方法过分依赖于稳定遗传转化体系与高质量荧光成像,对叶片表皮有厚蜡质层且难以转化的物种(如茶树)并不适用。因此,开发一种更为通用、适用于难转化植物的Ca2+检测方案具有迫切需求。

图1钙信号参与VOCs诱导的茶树抗寒能力提升

针对该技术瓶颈,本团队基于“VOCs可能通过Ca2+信号通路调控植物抗寒”的科学假设,利用钙特异性荧光染料Fluo-8,在茶树叶片原生质体中建立了秒级高频的Ca2+检测体系,实现了对细胞内Ca2+动态的实时监测。借助该平台,团队在冷胁迫诱导的VOCs中筛选出(Z)-3-己烯醇和麝香草酚为细胞Ca2+信号的高效激活剂(图2)。

图2. 冷诱导VOCs激发茶树叶片原生质体细胞Ca2+响应

功能验证实验表明,这两种挥发物处理后,茶树中关键冷响应基因(如CsICE1CsCBF1CsCBF2)表达显著上调,抗氧化酶活性(超氧化物歧化酶SOD、过氧化物酶POD)提高,光合系统功能得到更好维持,茶树对低温胁迫的耐受性显著增强。药理学抑制实验进一步论证,通过Ca2+抑制剂可阻断上述基因与生理响应,表明Ca2+信号在该过程中的必要性。通过反义寡核苷酸介导的基因沉默实验,研究还鉴定出CsCDPK4是VOCs诱导的Ca2+信号解码并转导为下游抗寒反应的关键分子,其沉默会削弱VOCs带来的保护效应(图3),从而明确了Ca2+信号在茶树VOCs感知与冷防御机制中的重要地位。

图3. CsCDPK4在(Z)-3-己烯醇和麝香草酚诱导的茶树抗寒中发挥关键作用

提高作物低温耐受力一直是现代农业面临的重要挑战之一。VOCs作为一种天然的应激响应介质,因其易于非接触诱导与潜在的绿色防控特性,近年来备受关注。本研究通过整合化学生态学与技术创新,填补了VOCs在冷胁迫信号转导机制研究中的关键空白(图4)。所建立的原生质体Ca2+检测体系有效克服了以往基于转基因荧光探针在难转化植物中应用的技术限制,不仅为茶树抗逆机制研究提供了重要工具,也为其他作物的类似研究提供了可复制的技术路线。基于该系统筛选出的功能性VOCs,可作为作物抗逆育种和绿色防控的候选小分子,为农业可持续发展提供新思路。

图4. 冷诱导的(Z)-3-己烯醇与麝香草酚增强茶树抗寒能力的机制模型图

本研究由我校茶树种质创新与资源利用全国重点实验室与中国农业科学院茶叶研究所合作完成。我校博士后刘源涛为论文第一作者,宋传奎教授与中国农业科学院茶叶研究所叶萌研究员为共同通讯作者。我校王强副教授、荆婷婷副教授和德国慕尼黑工业大学Wilfried Schwab教授也参与了研究工作。该研究得到国家重点研发计划、国家自然科学基金等项目的资助支持(文图:刘源涛 初审:宋传奎 复审:郑雪林 终审:曹雷)。

地 址:安徽省合肥市长江西路130号

邮 编:230036

版权所有 © 安徽农业大学 皖ICP备 05014183号