本网讯 3月5日,学校园艺学院果树抗病机制与种质创新团队在国际知名期刊《The Plant Journal》上在线发表题为“The MicroRNA156a-SPL module regulates kiwifruit resistance to Pseudomonas syringae pv. actinidiae”的最新研究成果。该研究系统揭示了microRNA156a(miR156a)调控猕猴桃对溃疡病抗性的分子机制,为猕猴桃抗病分子育种提供了重要理论依据和新靶点。

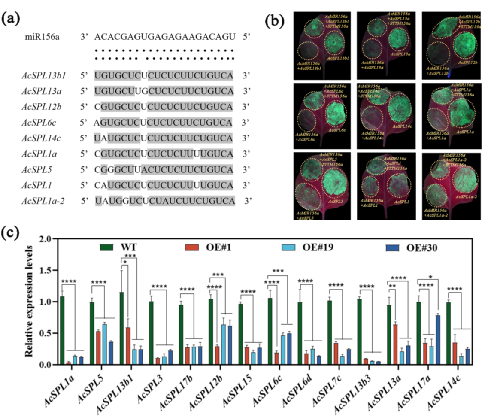
研究发现,miR156a在感病猕猴桃品种中的表达量显著高于抗病品种,其表达水平与品种抗性呈负相关,提示其可作为抗病育种的重要候选靶标。通过过表达和短串联靶标模拟(STTM)抑制技术,研究证实miR156a通过靶向14个SPL转录因子,负向调控猕猴桃对丁香假单胞杆菌猕猴桃致病变种(Psa)引起的溃疡病的抗性。进一步的机制解析表明,AcSPL6c和AcSPL14c是该调控通路中关键的免疫正调控因子。miR156a-SPL模块通过调控水杨酸(SA)和茉莉酸(JA)的激素信号重编程,精细调控宿主免疫应答,从而实现对溃疡病的抗性调节。

刘普教授和黄跃教授为共同通讯作者,园艺学院已毕业硕士研究生巫顺圆、岳文丽为该论文共同第一作者。该研究得到国家重点研发计划(2022YFD1400200)、国家自然科学基金(32072548和32402543)等项目的资助。
原文链接:http://dx.doi.org/10.1111/tpj.70775
(
文:黄跃
图:黄跃
一审:程玉峰
二审:刘加华
三审:林婷婷
)